屏蔽式管道泵的使用規定 故障原因及排除方法
時間:2019/10/14 來源:浙江揚子江泵業有限公司
SPG型系列完全無泄漏屏蔽管道離心泵,是本公司采用日本技術,并吸收了國際上屏蔽泵的專業設計制造先進技術,經我公司科技人員消化革新,新推出的第二代屏蔽泵新品,本產品在原有的基礎上改進電磁核心技術,改善了流體運動狀態,提高效率10%以上,綜合性能指標更上一個臺階。
一、泵的維護與保養
(一)啟動前的準備及檢查:
1、檢查屏蔽電機和啟動設備的接地裝置是否良好和完整,接線是否正確,接觸是否可靠。
2、對新安裝和長期停用的屏蔽電機,使用前應檢查電機定子繞組對地的絕緣電阻。
3、管路中必須充滿輸送液體,否則將影響電機的使用壽命。
(二)運行中的維護保養:
1、每小時檢查電源電壓的變化和電壓的不平衡度。因為電源電壓過高或過低,會引起三相電壓的不平衡造成電流的不平衡,引起電機的過熱或其它不正常現象。
2、每小時檢查泵的負載電流和不平衡度。因為泵發生故障時大多數會反映到電機電流的劇增,使電機過熱。
3、經常檢查管路中的輸液溫度,以確保實際的輸液溫度低于或等于銘牌上所規定的輸液溫度,避免泵長期處于超溫狀態下運行而降低電機和泵的使用壽命。
4、經常檢查泵進、出口管上的壓力表數值,進口處壓力表數值不得小于零,出口處壓力表數值與進口處壓力表數值的差值,必須符合銘牌上規定的壓力值。
5、泵在每一次使用前應先排氣;長期運行過程中必須每星期排一次氣。
6、經常檢查電機及泵的運轉情況,若有異常振動或噪聲應立即停泵檢查。
7、定期檢查泵的循環液通路、過濾裝置是否有阻塞現象。
8、定期維修測量石墨軸承和軸套之間的間隙,以確保定子屏蔽套和轉子屏蔽套之間的間隙。一般情況以下表值為限,如超過表中的規定應修復或更換。
9、定期檢查葉輪口環與泵體的配合間隙。一般情況下間隙超過1.5mm應修復,無法修復時應更換密封環或葉輪。
二、起動、運轉和停車
(一)起動、運轉:
1、打開進口閥,使液體充分進入泵腔內,打開電機頂部排氣閥,待氣體排盡后關閉排氣閥。
2、關閉出口閥,以減小起動電流。
3、檢查各部位是否正常。
4、接通電源,點動起動開關,確定電機旋轉方向是否正確。
5、起動正常后逐步調節出口閥開度,盡量使泵在額定性能范圍內工作。
6、檢查電機電流值及溫升是否符合要求。
7、泵在運轉過程中如發現異常,應立即停泵排除。
(二)停車:
1、關閉泵出口閥。
2、切斷電源,停止電機運行。
3、關閉泵進口閥。
4、泵如長期停用,應排盡泵內的液體。
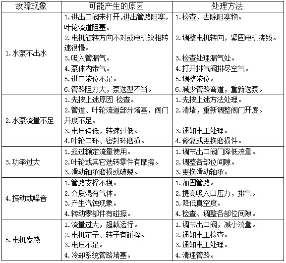
三、故障原因及排除方法











